U8国际·(中国)有限公司官网
中
/
EN
U8国际·(中国)有限公司官网网群
珠海U8国际·(中国)有限公司官网生长有限公司
珠海U8国际·(中国)有限公司官网股份有限公司 U8国际·(中国)有限公司官网口岸实业有限公司 珠海U8国际·(中国)有限公司官网置业有限公司 珠海U8国际·(中国)有限公司官网科技生长有限公司 深圳市宝鹰建设集团股份有限公司 深圳世联行集团股份有限公司 珠海建工控股集团有限公司 珠海U8国际·(中国)有限公司官网都会公共资源谋划治理有限公司 珠海U8国际·(中国)有限公司官网都会综合管廊运营治理有限公司 星乐度·露营小镇 横琴英才网 粤澳相助中医药科技工业园
网站地图
首 页
关于U8国际·(中国)有限公司官网
U8国际·(中国)有限公司官网简介
生长历程
公司声誉
新闻中心
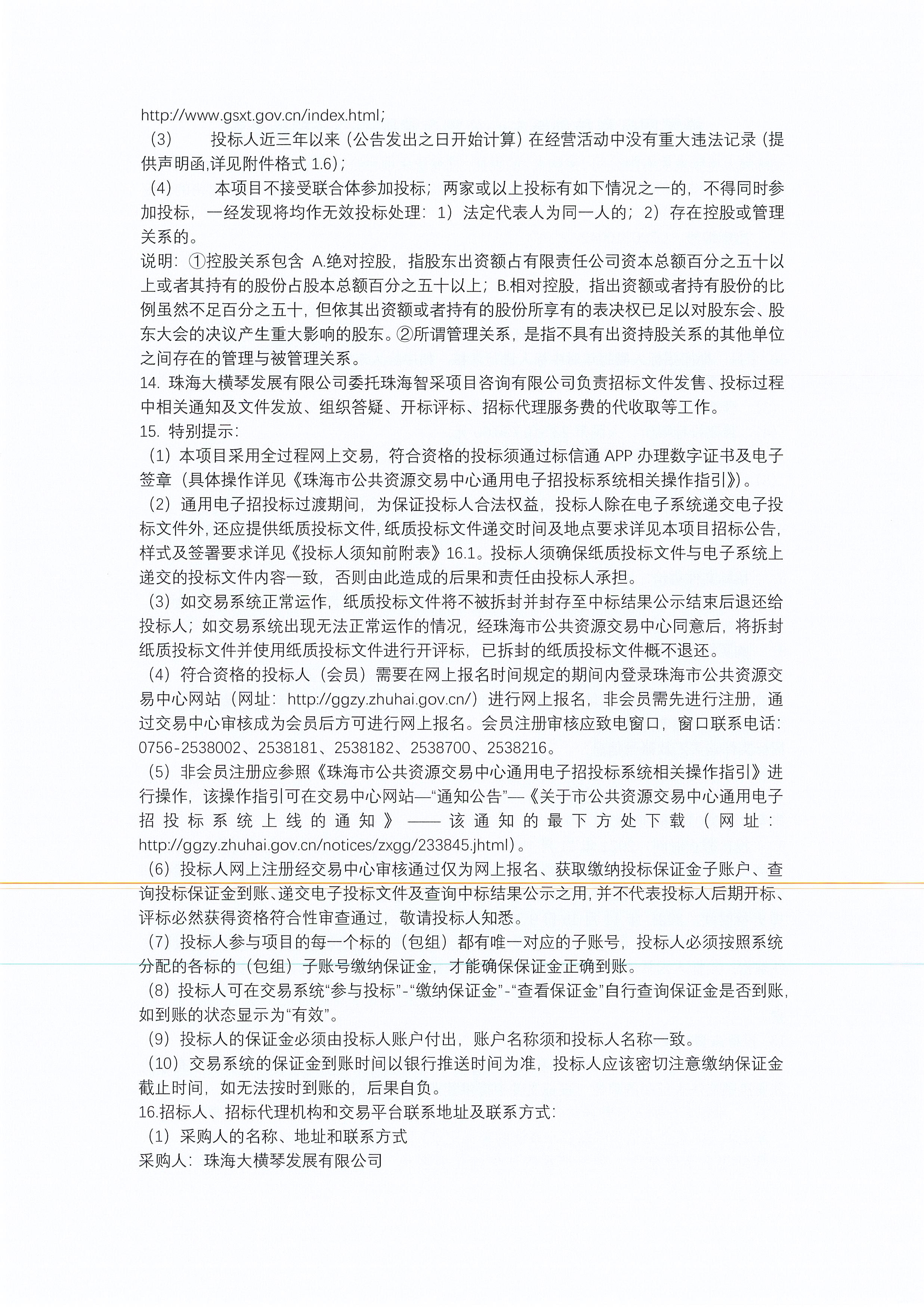
U8国际·(中国)有限公司官网要闻
子公司动态
媒体聚焦
专题专栏
视频专区
招标采购
通知通告
谋划生长
营业板块
斗争足迹
企业文化
品牌展示
VI系统
党群事情
党建风范
纪检监察
工会园地
青年之声
人力资源
人才理念
培训中心
社会责任
员工风范
效劳交流
投诉建议
联系U8国际·(中国)有限公司官网
监视举报
新闻中心
-
招标采购
U8国际·(中国)有限公司官网要闻
子公司动态
媒体聚焦
专题专栏
视频专区
招标采购
通知通告
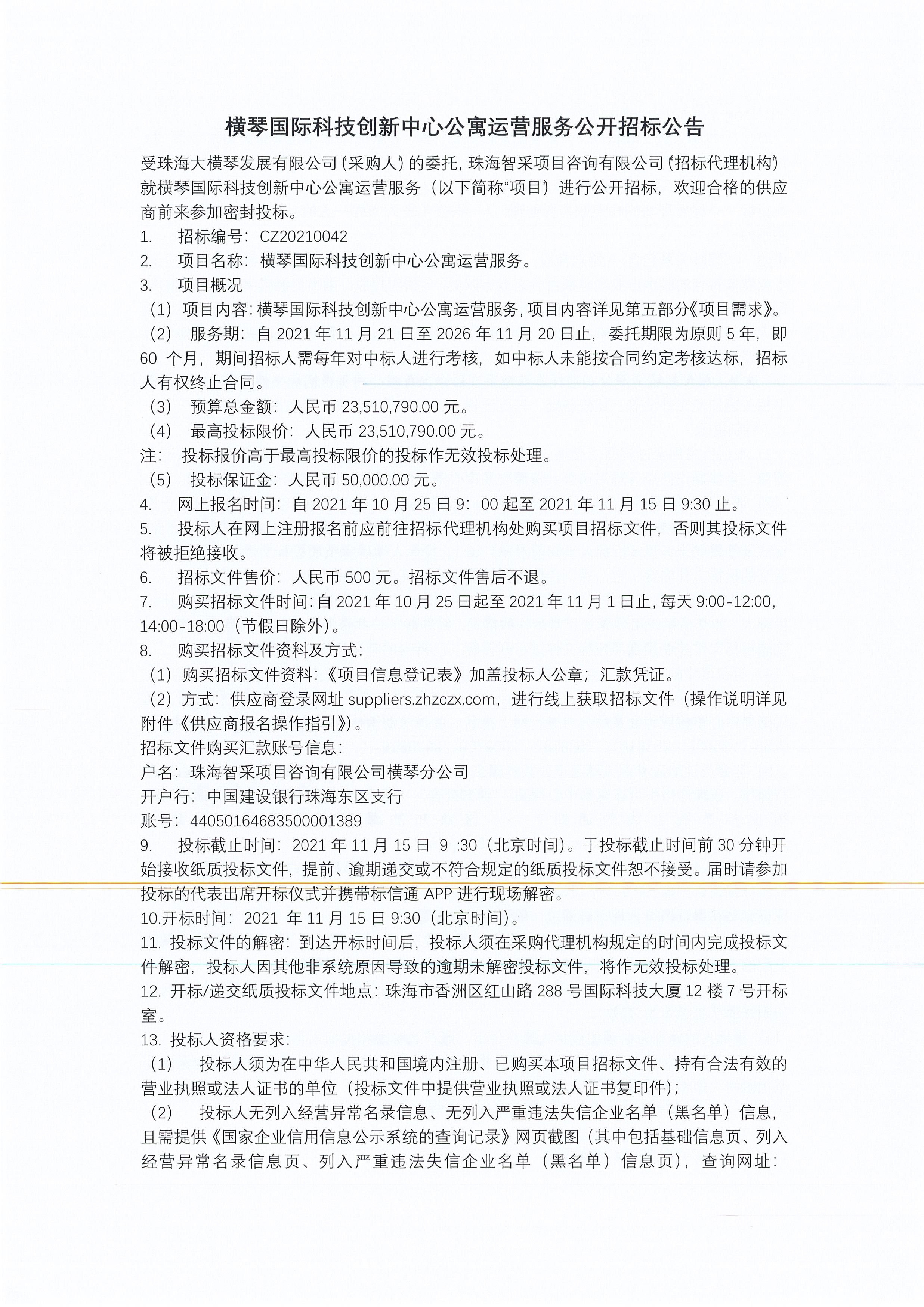
横琴国际科技立异中心公寓运营效劳果真招标通告
揭晓时间:2021-10-25
泉源:
U8国际·(中国)有限公司官网生长公司
分享到:
?
?
上一篇:
[横琴汽车营地(露营乐园)整体提升项目气氛置景雕塑采购(项目编号:CZ20210063)]果真招标通告
下一篇:
横琴星乐度·露营小镇绿化养护外包承揽效劳果真招标通告
关注U8国际·(中国)有限公司官网集团
? 2020 U8国际·(中国)有限公司官网 版权所有 粤ICP备20053061号 珠海市互联网违法和不良信息举报网站
oa办公
/
邮件系统
/
关于U8国际·(中国)有限公司官网
/
手艺支持
【网站地图】
【sitemap】